查看更多
明星产品
干货推荐
关注我们
扫码关注我们
了解更多信息
心血管疾病(CVD)和癌症是最严重的危及生命的疾病,它们有许多共同的危险因素和发病机制。许多临床证据表明,心血管疾病,特别是由包括心肌梗死(MI)在内的各种病因引起的心力衰竭(HF),与肿瘤发生风险的增加密切相关,但这两种疾病之间因果关系尚不明确。
2023年3月27,哈尔滨医科大学药学院药理学系杨宝峰作为通讯作者在Signal Transduction and Targeted Therapy(IF=38.184)发表了题为“Exosomes secreted from cardiomyocytes suppress the sensitivity of tumor ferroptosis in ischemic heart failure ”的研究论文,该研究发现揭示了心肌梗死(MI)通过释放来源于心肌细胞的富含miR-22-3p的外泌体来抑制erastin诱导的脱铁性贫血。因此,靶向外泌体介导的心肌细胞/肿瘤病理通讯可能为基于脱铁性贫血的抗肿瘤治疗提供一种新的方法。值得注意的是,在本研究中,作者使用了汉恒提供的AAV9成功实现了miR-22-3p的过表达。
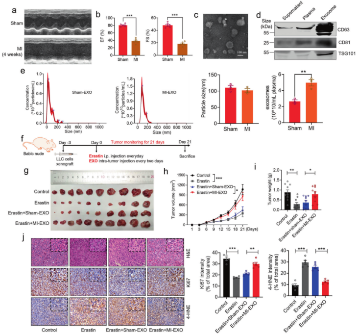
作者使用典型的铁死亡激活剂(erastin和IKE),结合假手术或MI模型来观察抑制肿瘤生长的情况。结果显示与假手术小鼠相比,MI小鼠射血分数(EF%)和缩短分数(FS%)分别显著降低,MI小鼠中公认的替代HF标记物ANP和BNP的mRNA水平显著增加,MI小鼠的肿瘤体积和重量显著增加。此外,在假手术或MI小鼠中,与未治疗的对照组相比,erastin或IKE治疗显著抑制了体内肿瘤生长。值得注意的是,MI在很大程度上减弱了erastin或IKE对肿瘤生长的抑制作用。

图1 MI逆转erastin对肿瘤生长的抑制作用
为了确定HF中分泌的血浆外泌体是否会影响erastin诱导的脱铁性贫血,作者建立了MI诱导的HF小鼠模型。通过超离心分离来获得自假手术和HF小鼠的血浆外泌体,每2天向BALBc裸鼠接种假手术或HF小鼠的血浆外泌体(1×109个颗粒),连续注射21天,监测肿瘤生长,Erastin治疗导致假手术小鼠肿瘤组织中CHAC1染色增加,SLC7A11染色减少,诱导脂质过氧化并抑制肿瘤生长(肿瘤体积和肿瘤重量均减少),而通过接种HF小鼠的血浆外泌体可逆转这种Erastin的抑制肿瘤生长作用。这些发现表明,来源于MI诱导的HF的外泌体可以减弱肿瘤对脱铁性贫血的敏感性。

图2 MI衍生的外泌体在体内改变肿瘤对脱铁性贫血的敏感性
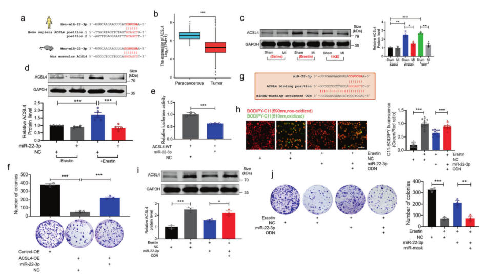
为了更好地了解外泌体的病理机制,我们分析了缺血心肌中miRNA的含量。结果显示,miR-22-3p是在MI诱导的HF小鼠血浆外泌体miRNA中最丰富的一个。接着作者测量了前体miR-22(pre-miR-22)水平的变化。值得注意的是,心肌梗死动物的心脏组织中前体miR-22的水平显著上调,但肿瘤组织中未上调。这些结果支持心肌梗死心脏分泌的外泌体有助于肿瘤组织中miR-22-3p的升高,但miR-22-3 p是否介导癌症细胞对铁死亡抗性的增加尚待确定。作者进行了体外实验来探索miR-22-3p的功能作用,发现miR-22-3p模拟物显著抑制了MDA的产生和脂质ROS的积累,并在erastin处理LLC细胞后增加了肿瘤细胞的集落形成能力,但在不存在erastin的情况下,用miR-22-3p处理的细胞和阴性对照(NC)之间的MDA产生和脂质ROS的积累几乎没有差异。这些结果表明,来源于MI诱导的HF的外泌体miR-22-3p减弱了erastin诱导的脱铁性贫血的敏感性。

图3 来源于心肌细胞的外泌体miR-22-3p抑制肿瘤细胞的脱铁性贫血
通过Starbase预测搜索潜在的靶基因,作者确定ACSL4是miR-22-3p的候选靶基因。ACSL4是一个关键的促脱铁基因,也是脱铁敏感性的关键决定因素。作者用erastin和miR22-3p处理LLC细胞,并通过蛋白质印迹分析测量ACSL4蛋白的表达。ACSL4蛋白水平在单独用erastin处理后增加,但在erastin存在下用miR-22-3p模拟物转染后降低。为了进一步验证ACSL4是miR-22-3p的直接靶基因,进行了萤光素酶报告基因测定,含有小鼠野生型(WT)ACSL4的载体引发的萤光素酶活性被过表达miR-22-3p模拟物抑制。这些数据表明,miR-22-3p通过靶向LLC细胞中的ACSL4来抑制erastin诱导的脱铁性贫血。

图4 miR-22-3p与脱铁相关基因ACSL4之间的直接相互作用
综上所述,本研究发现心肌梗死后心脏分泌的外泌体会降低癌症细胞对铁死亡的敏感性,从而促进肿瘤生长,心肌细胞分泌的miR-22-3p下调关键的促脱铁基因ACSL4的表达,这是体内外抑制癌症细胞铁凋亡敏感性的分子机制。

查看更多

查看更多

查看更多
联系我们
返回顶部