查看更多
明星产品
干货推荐
关注我们
扫码关注我们
了解更多信息
肺癌是全球癌症相关死亡的主要原因,死亡率高,预后差。蛋白泛素化已被证实是一个具有多种功能的蛋白质翻译后修饰途径,它参与包括细胞周期调控、DNA修复和信号转导等许多重要的细胞生命活动。近期多项研究确立了泛素化在癌症发病机理中的关键作用,去泛素化酶的研究也逐渐成为泛素化修饰研究领域的热点问题。去泛素酶OTUD3在不同癌症类型中扮演着不同的复杂角色,但其中机制如何还需进一步探讨。

北京生命科学研究所以及大连医科大学相关团队深入探索了这一机制,并以标题“The deubiquitylase OTUD3 stabilizes GRP78 and promotes lung tumorigenesis”将研究成果在Nature Communications (IF=16.6)上发表。本研究中作者证明OTUD3的体内缺失确实促进了小鼠乳腺癌的发展,但相比之下,它减缓了krasG12D驱动的肺腺癌(ADC)的发生和进展,并显着提高了小鼠的生存率。此外,OTUD3在人肺癌组织中高表达,其高表达与患者生存期较差相关。进一步的机制研究表明,OTUD3与葡萄糖调节蛋白GRP78相互作用,去泛素化并稳定GRP78。敲低OTUD3可导致肺癌GRP78蛋白水平降低,抑制细胞生长和迁移,促进肿瘤发生。最终揭示了OTUD3在肺癌中的促癌作用,并且表明去泛素化酶可以在细胞和组织依赖的背景下引发肿瘤抑制或肿瘤促进活性。值得注意的是,在本研究中,作者使用了汉恒生物提供的AAV-Cre-GFP腺相关病毒成功在小鼠中实现了KrasG12D的诱导表达。
首先作者采用了Loxp-Cre策略在小鼠中实现OTUD3的全身敲除,随后检测了OTUD3 KO小鼠中PTEN蛋白的水平,发现在白色脂肪组织(WAT)和肌肉中,PTEN蛋白水平显著下降,而在其他所检测组织中,WT与KO组之间的PTEN蛋白水平并无明显差异。此外,在正常饲养条件下,年龄未满一年的OTUD3 KO小鼠几乎检测不到自发性肿瘤形成。为了揭示OTUD3在多种典型癌症中所起的生理作用,作者分别将OTUD3 KO和WT小鼠与乳腺特异性多瘤病毒中T抗原过表达小鼠(MMTV-PyMT)以及KrasLSL-G12D/WT小鼠进行杂交。所有PyMT/OTUD3 WT小鼠在出生后80-82天均自发形成了乳腺肿瘤,PyMT/OTUD3 KO小鼠最早在70-72天就出现了肿瘤结节,超过50%的小鼠在80天时已形成肿瘤,来自PyMT/OTUD3 KO小鼠的肿瘤组织体积和重量显著大于PyMT/OTUD3 WT小鼠。与PyMT/OTUD3 WT小鼠乳腺癌组织相比,PyMT/OTUD3 KO小鼠乳腺癌组织体积更大、重量更重,乳腺癌组织中PTEN蛋白水平表达更低,乳腺癌细胞增殖、血管生成速率增强,凋亡率降低。这些结果提示OTUD3在乳腺癌中具有肿瘤抑制作用。

图1 OTUD3在乳腺癌中具有肿瘤抑制作用
接着,为了揭示OTUD3在KrasG12D驱动的肺癌形成中的作用,作者构建了KrasLSL-G12D/WT/OTUD3 WT和KrasLSL-G12D/WT/OTUD3 KO小鼠。向KrasLSL-G12D/WT/OTUD3 WT和KrasLSL-G12D/WT/OTUD3 KO小鼠体内注射了表达Cre重组酶(AAV-Cre-GFP)的腺相关病毒,以诱导KrasG12D蛋白的表达。随后,作者对AAV-Cre诱导后12周的小鼠进行了分析,发现OTUD3基因的缺失导致生存期显著延长,与KrasG12D/WT/OTUD3 WT小鼠相比,KrasG12D/WT/OTUD3 KO小鼠肺部可检测到的结节更少、肿瘤负荷和肿瘤面积显著减少、肿瘤分级也较低。重要的是,KrasG12D/WT/OTUD3 KO小鼠的肿瘤切片表现出细胞增殖减少、血管生成萎缩和细胞凋亡信号积累。为了进一步确认OTUD3在肺癌中的致癌作用,作者将过表达OTUD3蛋白的OTUD3转基因(OTUD3 TG)小鼠与KrasLSL-G12D/WT/OTUD3 WT小鼠杂交,得到了KrasLSL-G12D/WT/OTUD3 TG小鼠。后续分析显示,KrasG12D/WT/OTUD3 TG小鼠肺部的可检测结节更多、肿瘤面积更大、肿瘤级别更高,且其总体生存率比携带正常OTUD3表达水平肿瘤的小鼠更差。此外,KrasG12D/WT/OTUD3 TG小鼠肿瘤组织中细胞增殖更快、血管生成更强、细胞凋亡率更低。以上得出结论:OTUD3在不同类型肿瘤中发挥独特作用,尤其值得注意的是,OTUD3在肺癌中并非充当肿瘤抑制因子,而是作为肿瘤促进因子发挥作用。

图2 OTUD3在肺癌中具有肿瘤促进作用
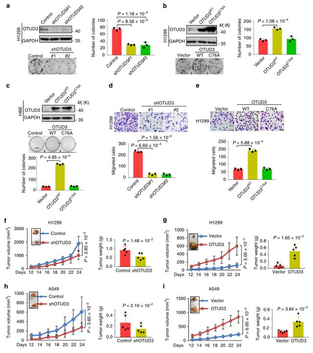
为了进一步探究OTUD3在人类肺癌中的作用,作者在H1299和A549细胞中敲低内源性OTUD3。与对照细胞相比,OTUD3敲低抑制了细胞生长和迁移。由于OTUD3是一种去泛素化酶,作者探究了OTUD3在非小细胞肺癌(NSCLC)发生性中的促进作用是否依赖于其酶活性。作者生成了催化失活突变体OTUD3 C76A,然后建立了OTUD3敲低的H1299和A549细胞,这些细胞异位表达了WT或C76A OTUD3。发现WT OTUD3而非C76A OTUD3过表达促进了细胞生长和迁移。为了进一步验证OTUD3在体内的肿瘤促进作用,作者评估了OTUD3对裸鼠肿瘤生长的影响,发现OTUD3敲低导致肿瘤缩小,而OTUD3过表达加速了肿瘤生长。这些数据共同表明,OTUD3在肺癌中起促癌作用,且其酶活性对于这种作用至关重要。

图3 OTUD3促进人类肺癌细胞的致瘤性
为了揭示OTUD3如何促进肺癌肿瘤发生性的分子机制,作者进行了质谱分析来寻找OTUD3的互作分子。在一系列候选互作分子中,由于Trim25、YB1和GRP78在肿瘤发生中起着重要作用,作者重点分析了这三个蛋白在肺癌肿瘤中的作用。作者在培养细胞中进行了外源性共免疫沉淀(Co-IP)试验。在所研究的三种蛋白质中,只有GRP78是可重复验证的互作蛋白。此外,纯化的GST- OTUD3蛋白,而不是单独的GST,能够在无细胞条件下与His-GRP78相互作用,也证实了GRP78与OTUD3之间存在直接相互作用。此后,在A549和H1299细胞中也检测到了内源性OTUD3与GRP78的相互作用。这些结果表明,OTUD3通过与GRP78的直接相互作用促进肺癌肿瘤发生性。

图4 OTUD3 与 GRP78 直接相互作用
OTUD3是一种去泛素化酶,能够从其底物上去除泛素链。鉴于OTUD3结合并正向调控GRP78蛋白稳定性,推测OTUD3可能通过去泛素化GRP78来增加其表达。作者发现GRP78在肺癌细胞中可以被泛素化,WT OTUD3而非C76A OTUD3的异位表达能够减少细胞中GRP78的泛素化。尽管OTUD3在介导GRP78去泛素化中发挥作用,但在肺癌中未能调节PTEN稳定性。为了进一步验证这些发现,作者测试了OTUD3能否在其他类型癌细胞中调节GRP78稳定性,然而OTUD3在MCF7细胞和HeLa细胞中过表达并未改变GRP78的稳定性或泛素化水平。由于GRP78主要位于内质网,而PTEN主要位于胞质几乎不位于内质网,OTUD3可能在不同细胞类型中表现出不同的亚细胞定位。为调查这一点,作者用免疫荧光分析了OTUD3与GRP78或PTEN在肺癌和乳腺癌细胞系中的共定位,并使用Calnexin作为内质网标记。发现在肺癌细胞中,OTUD3与GRP78在胞质(尤其是内质网)中共定位,但与PTEN无共定位。而在乳腺癌细胞中,OTUD3几乎未与GRP78在内质网中共定位。表明GRP78是OTUD3在肺癌细胞中的特异性底物。

图5 GRP78是OTUD3在肺癌细胞中的特异性底物
为了评估OTUD3是否通过调节GRP78促进肿瘤进展,作者在OTUD3过表达的H1299和A549细胞中敲低内源性GRP78,并观察到抑制内源性GRP78表达可以缓解OTUD3诱导的细胞生长和迁移。一致地,异种移植实验证明,敲低GRP78可以挽救OTUD3过表达的效果并抑制肿瘤发展。这些结果共同表明,OTUD3通过调节GRP78促进了肿瘤生长和转移。作者进而考察了人肺癌组织中OTUD3与GRP78之间的相关性。对包含112个样本的肿瘤微阵列进行免疫组化分析发现,约78.6%的高OTUD3表达样本同时表现出高GRP78表达。此外,作者还将H1299和A549细胞(分别过表达或敲低OTUD3)接种到裸鼠中评估了OTUD3与GRP78的相关性。正如预期,OTUD3过表达组中GRP78的原位表达升高,而在OTUD3敲低组中降低。与这些现象一致,OTUD3转基因小鼠肺组织中OTUD3表达升高伴随着GRP78蛋白水平的增加,而OTUD3敲除则导致小鼠肺组织中GRP78表达降低。这强调了OTUD3通过调节GRP78促进肺癌生长的功能和机制。

图6 OTUD3 通过 GRP78 促进肺癌细胞的生长和迁移
综上所述,本研究首次构建了OTUD3敲除小鼠,并利用其来评估OTUD3在肿瘤发生中的生理作用。研究结果表明OTUD3敲除加速了MMTV-PyMT转基因小鼠乳腺肿瘤的发展,但在KrasLSL-G12D/t/OTUD3 KO小鼠中,OTUD3敲除并未增加而是减少了肺部肿瘤的发生。这表明OTUD3在肿瘤发生中的病理功能在不同组织中有所差异。

查看更多

查看更多

查看更多
联系我们
返回顶部