查看更多
明星产品
干货推荐
关注我们
扫码关注我们
了解更多信息
血小板由巨核细胞产生,血小板的定量和定性特性是决定其止血能力的关键因素。研究发现,在放射损伤、化疗或感染时,血小板减少症与血栓形成风险增加有关。血栓形成越来越被认为是血小板减少症死亡的主要原因,尤其是辐射损伤所致的血栓形成。虽然血小板数量和大小的调节机制已经分别阐明,但关于血小板数量和大小在止血中的相互作用仍然存在关键问题。调节血小板大小和反应性的机制,特别是在血小板减少的情况下,在很大程度上是未知的。

2023年12月19日,陆军军医大学王军平/杜长虹团队在Military Medical Research 发表了题为《Apoptosis-resistant megakaryocytes produce large and hyperreactive platelets in response to radiation injury》的研究论文,该研究首次揭示了放射损伤后骨髓巨核细胞产生大体积和高反应性血小板的作用与机制。值得注意的是,在本研究中作者使用了汉恒生物自噬研究工具HBLV-mCherry-GFP-LC3-PURO来研究细胞水平的自噬情况。
作者利用放射损伤诱导的血小板减少症小鼠模型,探索血小板数量、大小和反应性的相互作用及其潜在的分子机制。研究发现成熟巨核细胞 (mMKs) 对辐射(IR)诱导的细胞凋亡具有抗性。成熟巨核细胞在辐射后虽然不发生凋亡,但却有一小部分线粒体外膜通透性升高,也就是线粒体外膜渗透(MOMP)。通过释放线粒体DNA刺激cGAS-STING通路的激活,引起成熟巨核细胞分泌IFN-β,IFN-β自分泌诱导成熟巨核细胞内GTP酶GBP2表达上调,进而可能通过重排细胞骨架引起大体积和高反应性血小板的产生。因此,本研究揭示了mMKs迄今为止未被认识到的特性,即它可以在细胞毒性方面调节血小板数量和质量之间的平衡。
研究成果
1. mMKs对IR有抵抗力,并在IR后产生大体积血小板
首先,检测了暴露于亚致死IR后小鼠外周血的血小板指数。外周血血小板数量从辐照3天后(3dpi)开始迅速下降到9dpi达到最低水平,同时血小板大小逐渐在增加。随后,作者分析了IR后骨髓MK室,与绝大多数BMCs不同,mMKs对IR的抵抗力更强,所以骨髓中mMKs比例在3 dpi急剧增加,但从3 dpi开始下降,12 dpi到达最低水平。相反,巨噬祖细胞(MkPs)对IR极为敏感,只有极少数MkPs存活,MkPs的产生一直受到抑制。同时,虽然15 dpi新生成的mMKs增加了,但血小板大小下降了,这表明存活的mMKs产生的血小板可能比新生成的mMKs产生的血小板大。为了证实这一点,用thiazole orange检测了循环血小板的年龄谱。从3 dpi开始观察到新生血小板的比例急剧增加,表明存活的mMKs产生活跃的血小板。并且在体外培养的mMK细胞系Meg-01中,也观察到Meg-01细胞大多可在IR中存活,并产生大的PLPs。综上说明IR并不直接影响血小板大小,IR后血小板大小的逐渐增加可能是由存活的mMKs产生的大血小板的持续积累和IR前存在的相对较小的血小板的持续消耗共同作用的结果。

图1 mMKs对IR有抵抗力,并在IR后产生大量血小板
2. IR后产生的大血小板本身具有高反应性
血小板大小通常与血小板反应性呈正相关。IR后,血小板激活的敏感标记物PMPs和PMAs显著增加,与血小板大小的变化动态相似。P-selectin/CD62P表面表达和整合素GPIIb/IIIa活化是血小板活化的标志。在凝血酶刺激下,来自IR小鼠的血小板表面CD62P表达和GPIIb/IIIa激活显著增加。与对照小鼠相比,IR小鼠的血小板与胶原的粘附速度更快,形成的血栓更大。RNA-seq显示,在1 dpi和3 dpi时,mMKs表现出逐渐增强的血小板高反应性特征,这表现在粘附分子以及胶原和整合素结合分子的表达大幅上调。因此,存活的mMKs在IR后产生的大血小板本身具有高反应性。

图2 IR后产生的大血小板本身具有高反应性
3. 固有的高促生存阈值赋予mMKs辐射抗性
上述结果表明血小板大小和反应性的改变是mMK自主的。接下来,作者研究了mMKs如何存活并对IR做出反应。造血细胞对IR非常敏感,在IR后会立即发生凋亡。结果显示,与MkPs和其他IR后谱系相比,几乎没有mMKs发生凋亡。线粒体凋亡途径在IR诱导的细胞凋亡中起主导作用。在这个过程中,促凋亡的Bcl-2家族蛋白可以被促生存的Bcl-2家族蛋白结合和隔离,或者当这些促生存的Bcl-2家族蛋白饱和时,可以激活BAX/BAK渗透线粒体外膜(MOMP),通过释放包括激活半胱天酶的Cyt-C在内的线粒体因子致使细胞凋亡。在Bcl-2家族蛋白中,促生存的Bcl-xL和促凋亡的BAX/BAK是线粒体外膜成分,它们决定细胞的凋亡阈值。
在MKs的成熟过程中,促生存和促凋亡Bcl-2家族分子平衡发生转变,促生存的Bcl-xL上调,促凋亡的BAX/BAK下调。IR后,低Bcl-xL表达的MKs中先发生凋亡。随后,作者使用ABT-737(Bcl-xL抑制剂)降低促生存阈值,ABT-737处理使mMKs对IR诱导的细胞凋亡敏感。IR后ABT-737处理小鼠的血小板数量和大小均显著下降,同时血小板反应性显著降低。说明MK成熟与增强的促生存阈值相关,从而赋予mMKs辐射抗性。

图3 固有的高促生存阈值赋予mMKs辐射抗性
4. Minority MOMP在IR后的mMKs中触发
接下来,作者探索线粒体凋亡信号是否存在IR后的mMKs中。首先检测了MMP (MOMP的一个指标),观察到MMP在1 dpi时显著下降,但在3 dpi时迅速恢复到正常水平。羰基氰化物间氯苯肼(CCCP)处理的mMKs中MMP显著降低,而IR后mMKs的MMP仅部分降低。同时,线粒体Cyt-C在mMKs中仅部分释放。而ABT-737处理后,MMP显著降低,线粒体Cyt-C完全释放。这些数据表明,IR后的mMKs会触发少量MOMP,即低剂量的细胞凋亡诱导。此外,BAX抑制剂BAI1阻断了MOMP引起的FSC面积增加和凝血酶诱导的PLPs CD62P上调。因此,Minority MOMP可以解释IR后血小板增大和高反应性。

图4 Minority MOMP在IR后的mMKs中触发
5. Minority MOMP刺激IR后mMKs中的cGAS/STING
Minority MOMP可以通过释放mtDNA刺激先天免疫信号,从而诱导细胞内适应性反应。cGAS是哺乳动物的主要DNA传感器,经刺激会激活适配蛋白STING。IR后,细胞质mtDNA的积累以及DNA与cGAS的共定位在mMKs中显著增加。与cGAS共沉淀的DNA中mtDNA富集,但没有nDNA(LINE1和RNA18S)。cGAS-STING通路下游的关键激酶TBK1和IRF3在IR后显著增加,但到3 dpi时表达降低,与线粒体恢复平行。为了确定cGAS/STING激活的功能相关性,使用MKs中特异性敲除STING的小鼠(Stingcko)。从6 dpi开始,Stingcko小鼠的血小板MPV和凝血酶诱导的CD62P上调趋势降低。这些数据说明,mMKs中Minority MOMP刺激cGAS/STING,并在IR后产生大且高反应性血小板。

图5 Minority MOMP刺激IR后mMKs中的cGAS/STING
6. IFN诱导的GTPase GBP2介导IR后大且高反应性血小板的产生
cGAS/STING激活可引发IFN-β反应,在mMKs中,IFN-β的产生和分泌持续增强,并伴随着IFN-β信号的主要下游效应蛋白STAT1的显著激活。STING缺陷显著抑制IR诱导的mMKs中IFN-β反应。然而,从6 dpi开始,特异性敲除Ifnar1的小鼠(Ifnar1cko)中血小板MPV和凝血酶诱导的CD62P上调显著降低。
血小板的形成和大小依赖于MK细胞骨架的协调重排,其中GTPase起重要作用,IFN-β诱导的适应性反应主要依赖于IFN诱导的GTPase。作者发现GBP2具有相对较高的基础表达,并且在体内IR后主要在mMKs中上调。然而,GBP2敲低显著减弱了IR诱导的PLPs的FSC面积增加和凝血酶诱导的CD62P上调。因此,IFN诱导的GBP2介导IR后大且高反应性血小板的产生。

图6 IFN诱导的GTPase GBP2介导IR后大且高反应性血小板的产生
7. 自噬抑制IR后mMKs中的Minority MOMP
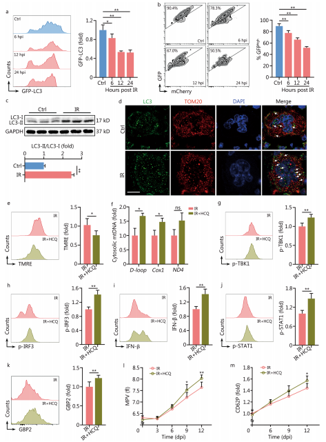
存活的mMKs在IR后线粒体活力恢复迅速。作者使用GFP-LC3报告小鼠和稳定表达GFP-mCherry-LC3的Meg-01细胞,结果发现mMKs在IR后立即激活自噬,并伴随着LC3脂化,IR后mMKs中线粒体的自噬清除显著增强。随后,用HCQ(体内自噬阻滞剂)治疗IR小鼠,发现HCQ不仅延迟了线粒体活力的恢复,还加剧了细胞内mtDNA的积累,以及IR后mMKs中cGAS/STING的激活和IFN-β反应。同时,HCQ处理进一步增加了MPV和凝血酶诱导的血小板CD62P上调。在体外使用CQ处理的Meg-01细胞也证实了类似的结果。总的来说,这些数据表明自噬抑制了IR后mMKs中的Minority MOMP。

图7 自噬抑制IR后mMKs中的Minority MOMP

图8 自噬抑制IR后Meg-01中的Minority MOMP

图9 巨核细胞在辐射损伤反应中产生血小板的机制
这些研究结果提高了人们对巨核细胞固有免疫功能以及细胞毒性损伤时血小板生成调控的认识。由于衰老、慢性病等常伴随线粒体损伤和血小板反应性升高,该研究还可为衰老/慢性病相关血栓性疾病的防控提供新思路。

查看更多

查看更多

查看更多
联系我们
返回顶部