查看更多
明星产品
干货推荐
关注我们
扫码关注我们
了解更多信息
2023年6月6日,哈尔滨医科大学附属第二医院消化内科金世柱教授团队在国际知名权威杂志《Advanced Science》 (Q1,IF=17.521) 发表题为“From Phenomenon to Essence: A Newly Involved lncRNA Kcnq1ot1 Protective Mechanism of Bone Marrow Mesenchymal Stromal Cells in Liver Cirrhosis”的原创性研究论文。该研究发现了骨髓间充质干细胞通过下调lncRNA Kcnq1ot1抑制肝星状细胞的活化,同时通过调控 Creb3l1/lncRNA Kcnq1ot1/miR-374-3p/Fstl1抑制肝硬化发展的重要机制,为未来开发骨髓间充质干细胞治疗肝硬化的方案提供了重要线索。文中使用了来自汉恒生物的腺相关病毒AAV9及肝实质细胞特异性启动子TBG,对肝脏中lncRNA Kcnq1ot1进行了特异性敲低,推动了相关实验研究进展。
作者在此前的研究中发现骨髓间充质干细胞(BMSCs)具有防止肝硬化发生的功能,并且lncRNA在其中起到了重要作用,但具体机制并不清楚。于是作者利用肝硬化模型对此问题进行了研究。首先作者通过CCl4诱导肝硬化并尾静脉注射BMSCs,进行切片染色发现肝硬化有明显好转。同时,通过蛋白印迹,作者也观察到肝硬化的一些标志蛋白α-SMA和Col1出现了明显下降。这说明BMSCs处理确实能有效减轻肝硬化。

图 1. 骨髓间充质干细胞(BMSCs)减轻肝硬化,并在体外阻止肝星状细胞(HSCs)激活
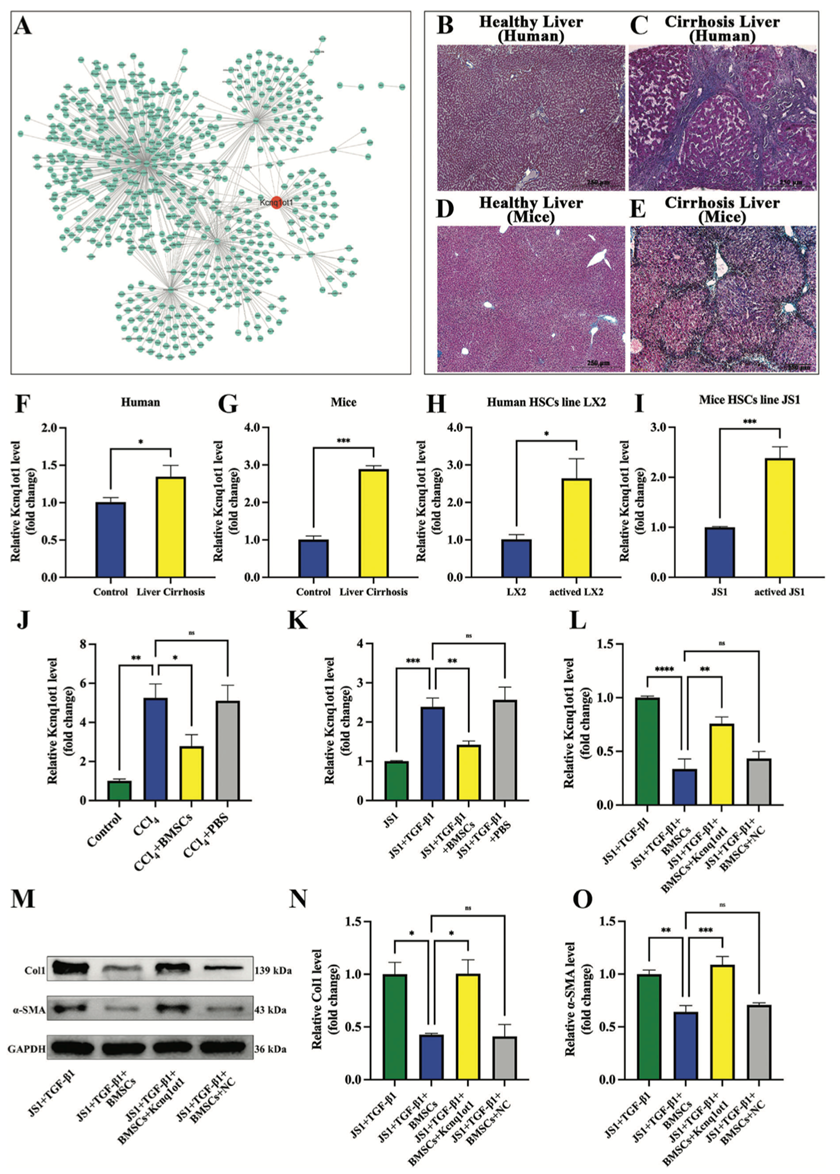
为了进一步探究肝硬化的机制,作者分析了肝硬化相关的RNA-seq数据,并发现lncRNA Kcnq1ot1在肝硬化的样品中表达上调。同时,人和鼠的肝星状细胞激活后,Kcnq1ot1也发生上调。更重要的是,BMSCs的处理可使Kcnq1ot1表达水平出现一定的下降。这说明,BMSCs可能通过抑制Kcnq1ot1来改善肝硬化。为了进一步验证这一结论,作者在BMSCs处理的样品中过表达Kcnq1ot1,发现肝硬化的一些标志蛋白再次上调,说明BMSCs确实是通过调控Kcnq1ot1表达来影响肝硬化过程。

图 2. Kcnq1ot1的表达在体内外肝硬化过程中均提高,并可被骨髓间充质干细胞所抑制
既然BMSCs主要是通过降低Kcnq1ot1的水平来减轻肝硬化,作者便考虑是否能直接敲低Kcnq1ot1来缓解肝硬化。作者用siRNA来敲低JS1细胞中的Kcnq1ot1,结果发现Kcnq1ot1的敲低能有效抑制JS1细胞的激活,并降低相关肝硬化标志蛋白的水平。同时,Kcnq1ot1的敲低还抑制了JS1细胞的增殖。这进一步证明了Kcnq1ot1表达水平在肝硬化中的重要功能。

图 3. 沉默lncRNA Kcnq1ot1抑制JS1细胞的增殖和激活
那么BMSCs是如何调控Kcnq1ot1表达水平的呢?作者利用starBase 3.0预测了与Kcnq1ot1结合的潜在小RNA并发现了miR-374-3p。通过荧光素酶实验,作者发现miR-374-3p能直接结合Kcnq1ot1。并且,在激活的JS1细胞中,miR-374-3p的表达下降,敲低Kcnq1ot1能提高miR-374-3p表达。而抑制miR-374-3p能提高肝硬化标记物,并导致JS1细胞加快增殖;过表达miR-374-3p则能降低肝硬化标记物表达,并抑制JS1细胞增殖。这些结果说明了miR-374-3p参与了肝硬化的调控。
结合starbase3.0网站预测,作者同时还发现,Fstl1也是miR-374-3p的直接靶标,那么Fstl1在肝硬化中是否也有作用呢?作者通过荧光素酶证实了Fstl1与miR-374-3p存在直接相互作用,并且敲低Fstl1也能降低肝硬化相关标记。这说明Fstl1在肝硬化中也有着重要的作用。

图 4. miR-374-3p 直接与lncRNA Kcnq1ot1 和 Fstl1结合
为了进一步分析Kcnq1ot1 与miR-374-3p 和Fstl1的关系,作者对Kcnq1ot1 和 miR-374-3p进行了敲低。Kcnq1ot1的敲低导致了肝硬化标志物和Fstl1的下降,而抑制miR-374-3p能反转这一下降趋势。过表达Fstl1能抑制si-Kcnq1ot1的效果。并且miR-374-3p的表达量与Kcnq1ot1 和 Fstl1的表达量均呈负相关。因此,Kcnq1ot1 通过影响miR-374-3p/Fstl1来抑制肝硬化过程。

图 5. LncRNA Kcnq1ot1通过miR-374-3p/Fstl1通路调控JS1细胞的激活
作者接下来通过JASPAR预测,并通过实验证实Creb3l1通过结合Kcnq1ot1的启动子来激活Kcnq1ot1的转录。而BMSCs的处理会降低Creb3l1的表达。过表达Creb3l1能增加Kcnq1ot1的表达,而敲低Creb3l1则增加miR-374-3p并抑制Kcnq1ot1和Fstl1的表达。这些结果表明Creb3l1能正向调控Kcnq1ot1的表达。

图 6. Creb3l1正向调控Kcnq1ot1的转录
为了验证Kcnq1ot1治疗肝硬化的潜力,作者利用来自汉恒生物的AAV9-TBG 病毒在小鼠体内对Kcnq1ot1进行了特异性敲低,然后诱导肝硬化的发生。作者发现病毒可以高效特异的敲低肝脏内的Kcnq1ot1,并有效的减轻了肝硬化程度。

图 7. 敲低Kcnq1ot1将减轻miR-374-3p/Fstl1在体内导致的肝硬化

图8. 骨髓间充质干细胞通过调控Creb3l1 / lncRNA Kcnq1ot1 / miR-374-3p / Fstl1 通路减轻肝硬化
最后,作者发现了骨髓间充质干细胞通过调控Creb3l1 / lncRNA Kcnq1ot1 / miR-374-3p / Fstl1 通路减轻肝硬化的重要机制,极大的推动了我们对肝硬化发生机制的理解,为肝硬化的缓解和治疗提供了重要的潜在治疗靶点。

查看更多

查看更多

查看更多
联系我们
返回顶部