查看更多
明星产品
干货推荐
关注我们
扫码关注我们
了解更多信息
2025年6月,中国科学院上海药物研究所李亚平团队联合上海交通大学王当歌团队在《AdvancedMaterials》期刊上发表了题为“Dendritic Cell-Based Biohybrid Immunomodulator Alleviates Intestinal Inflammatory Disease(基于树突状细胞制备的生物免疫调节剂可缓解肠道炎症性疾病)”的研究论文。

值得注意的是,文章中使用了汉恒生物提供的FasL过表达慢病毒和过表达FasL的永生化小鼠骨髓源性树突状细胞系(DC2.4)稳转株来研究免疫调节剂的生物学功能。
本研究设计了一种基于树突状细胞(DC)的免疫调节剂(FasL-DC-Lipo),通过调节IBD病灶免疫微环境缓解肠道炎症反应,在腹腔注射后定向迁移至肠道组织,调节关键细胞因子的水平,并在动物模型中实现对 IBD 的持续缓解。。此外,这种免疫调节剂可以使用人类外周血单核细胞(PBMCs)和骨髓源性树突状细胞(BMDCs)进行制备,且都具备强大的诱导T细胞凋亡的能力,表明其在临床转化方面具有巨大的潜力。该研究提出了一种有效的缓解肠道炎症的治疗方案,为IBD的治疗提供了新思路。
下面,我们一起来了解具体的研究内容:
1.Fas在IBD病变组织中高表达,并且可能成为针对T细胞的治疗靶点
IBD的发生发展与肠道内的一系列分子变化有关,作者首先对溃疡性结肠炎(UC,IBD的一种)患者的肠道组织进行了蛋白质组学分析,来探究IBD病变与健康肠道之间的蛋白表达差异。结果显示,与T细胞募集(如CCL21)和激活(如MALT1、HLA-C、HLA-E、SEC21A、IKBKG)相关的蛋白在IBD组中的表达显著高于健康组,而与T细胞凋亡相关的蛋白(galectin2、galectin3、AIFM1)则表达下降(图1b-f)。
基于上述检测结果,作者认为IBD病变中的肠道T细胞能够在疾病病程中持续激活并耐受清除,因此,抑制T细胞过度激活可能成为治疗IBD的一种潜在方法。于是作者分析了与细胞凋亡相关的差异蛋白,来寻找调节激活T细胞的潜在靶点,发现与健康组相比,IBD组中caspase4、MLKL和Fas的表达显著上调(图1g),其中Fas定位于细胞膜上。此外,IBD组的T细胞浸润增加(图1h)。免疫荧光结果显示,Fas和CD3在IBD患者的肠道中共定位,表明IBD组的淋巴细胞中Fas高表达(图1i)。
先前有研究报道活化的T细胞会上调Fas的表达,并对FasL诱导的细胞凋亡变得敏感,有助于维持免疫平衡。结合上述发现,作者认为Fas或许能够通过诱导肠道淋巴细胞的凋亡来抑制T细胞过度激活,可作为IBD的潜在治疗靶点。

图1. UC患者结肠的蛋白质组学研究及Fas表达水平分析
2. FasL-DC-Lipo在体外可诱导CD8
T细胞和中性粒细胞发生凋亡
作者假设过表达FasL的BMDCs可能会主动靶向IBD病灶,并启动Fas/FasL信号传导触发淋巴细胞凋亡。为验证这一想法,作者构建了过表达FasL的BMDCs和DC2.4稳转株(FasL hi DCs)。鉴于中性粒细胞浸润也会促进IBD的进展,作者对FasL hi DCs进行了RvE-1负载的脂质体改造。RvE-1能够抑制中性粒细胞迁移,并通过激活中性粒细胞和巨噬细胞中的ChemR23蛋白来调节巨噬细胞凋亡。
FasL hi DC-脂质体复合物(FasL-DC-Lipo)能够将FasL和RvE-1定向递送至IBD病灶,并诱导T细胞和中性粒细胞凋亡(图2a)。蛋白质印迹法和流式细胞术结果表明FasL hi DCs中FasL上调(图2b-c),同时在生物复合体膜上检测到了来自脂质体(DiR标记的)和FasL的信号(图2d)。此外,约98.3%的BMDCs被脂质体修饰,约75.2%为FasL hi 细胞(图2e)。观察到BMDCs和FasL-DC-Lipo具有相似的球形形态(图2f)。此外,FasL-DC-Lipo能够实现高药物装载量(图2g)。
为了在体外探究FasL-DC-Lipo的生物学功能,作者利用中性粒细胞和活化T细胞来检测其疗效(图2h)。作者首先检测了活化CD4 + 和CD8 + T细胞上Fas的表达(图2i-j),结果显示Fas表达显著上调,这与体外IBD病变的结果一致。接着,作者检测了FasL-DC-Lipo引起的细胞凋亡效应,结果显示,FasL-DC和FasL-DC-Lipo诱导了活化T细胞的显著凋亡,如果预先用抗Fas抗体处理T细胞,凋亡可以被逆转(图2k)。最后,作者研究了FasL-DC-Lipo对中性粒细胞的影响,当用载有RvE-1的悬浮液处理时,中性粒细胞的迁移减少,而凋亡中性粒细胞的比例增加(图2l-m)。以上结果表明FasL-DC-Lipo在体外可诱导CD8 + T细胞和中性粒细胞凋亡。

图2. FasL-DC-Lipo的制备与表征
3.0FasL-DC-Lipo能减轻小鼠IBD模型中的炎症反应
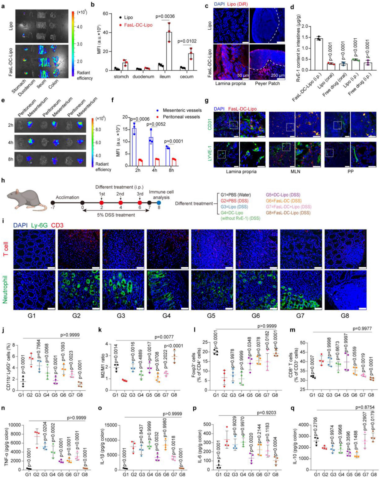
为研究FasL-DC-Lipo在体内是否能够发挥作用,作者构建了IBD小鼠模型(葡聚糖硫酸钠DSS诱导),腹腔注射FasL-DC-Lipo,注射24h后检测到小鼠的回肠和结肠中的荧光信号,表明FasL-DC-Lipo能够有效地在肠道中聚集(图3a)。FasL-DC-Lipo组回肠和结肠的荧光强度分别是脂质体组的7.1倍和6.2倍(图3b),回肠固有层和派尔集合淋巴结(PPs)中检测到了明显的荧光信号(图3c),且FasL-DC-Lipo组的RvE-1含量较高(图3d)。
为了探究经腹腔注射的FasL-DC-Lipo到达肠道的迁移路径,作者在特定时间点采集了肠系膜和腹膜组织。定量荧光成像显示,肠系膜中的信号强度最为显著,随着时间的推移信号强度逐渐减弱,而腹膜中的信号则始终处于较低水平(图3e-f),这表明FasL-DC-Lipo可能与肠系膜血管相互作用,从而促进向肠道的迁移。在肠固有层中,FasL-DC-Lipo分布在血管附近,部分与血管壁共定位,而在淋巴管的分布则非常少(图3g)。这些结果表面FasL-DC-Lipo会附着在肠系膜血管上,侵入血管,随后扩散至肠黏膜下层、淋巴结以及浆膜下层。
随后,作者研究了FasL-DC-Lipo针对IBD的免疫学作用机制。由于DSS引发的急性结肠炎具有肠道溃疡和中性粒细胞浸润的特征,于是作者分别在第2、4和6天给小鼠注射FasL-DC-Lipo,第8天分离并检查结肠固有层免疫细胞(ILCs)检测其浸润情况,以判断FasL-DC-Lipo治疗是否会影响ILCs(图3h)。结果显示,用FasL-DC-Lipo处理后,结肠中的T细胞和中性粒细胞浸润显著减少(图3i),中性粒细胞数量与健康小鼠相当(图3j)。与之一致的,FasL-DC-Lipo减少了促炎性M1巨噬细胞的数量,同时增加了抗炎性M2巨噬细胞的数量(图3k),结肠中的CD4 + T细胞和调节性T细胞(Tregs)数量显著增加(图3l)。已有研究报道,Tregs会分泌IL-10并有助于维持肠道稳态。此外,与健康小鼠相比,IBD小鼠CD8 + T细胞数量增加,而FasL-DC-Lipo处理后,CD8 + T细胞的数量显著减少,与健康小鼠相比并无显著差异(图3m)。作者还检测了典型的促炎性(TNF-α、IL-1β、IL-6)和抑制性(IL-10)细胞因子的含量,发现FasL-DC-Lipo处理的小鼠中TNF-α、IL-1β和IL-6的水平降低,而IL-10的水平升高(图3n-q)。以上结果表明,在由DSS引发的IBD模型中,FasL-DC-Lipo可通过调节ILCs的免疫反应来减轻结肠炎症。

图3. DSS诱导的IBD小鼠中的抗炎免疫反应
4. FasL-DC-Lipo能缓解小鼠的IBD
为进一步评估FasL-DC-Lipo在由DSS诱导的IBD小鼠模型中的治疗效果,作者构建了UC的小鼠模型,然后对其进行三次治疗(图4a),结果显示FasL-DC-Lipo对DSS诱导的IBD有显著的保护作用。FasL-DC-Lipo组与DSS处理组的小鼠的体重存在显著差异,而FasL-DC-Lipo组与健康小鼠之间则未检测到显著差异(图4b)。接受FasL-DC-Lipo治疗的小鼠的疾病活动指数(DAI)评分明显低于其他UC小鼠(图4c)。DSS诱导的IBD会导致小鼠结肠长度缩短,脾脏重量增加,然而FasL-DC-Lipo处理组的结肠长度和脾脏重量均无显著变化(图4d-f)。苏木精-伊红(H&E)染色结果显示,FasL-DC-Lipo治疗能够保护结肠上皮免受病理损伤,使小鼠存活率显著提高至90%(图4g-h)。此外,IBD导致髓过氧化物酶(MPO)活性升高,而FasL-DC-Lipo处理组的MPO水平大幅下降(图4i),这表明FasL-DC-Lipo能够减轻肠道的氧化应激。
为了进一步扩大FasL-DC-Lipo在IBD治疗中的应用范围,作者对2,4,6-三硝基苯磺酸(TNBS)诱导的克罗恩病模型进行了疗效研究(图4j)。作者分别在第2天、第4天和第6天对TNBS诱导的IBD小鼠使用不同的制剂进行治疗,对体重变化、DAI评分、结肠长度、脾脏重量和结肠损伤的比较表明,FasL-DC-Lipo能够在体内显著减轻TNBS诱导的IBD的症状(图4k-o)。

图4. FasL-DC-Lipo对IBD小鼠的治疗效果
5. FasL-DC-Lipo在兔子模型中抑制IBD
在大型动物模型中,兔子的微生物群落与人类相似,微生物生命周期也与人类相近,因此作者建立了兔子IBD模型(DSS诱导),造模三天后,在兔子模型中观察到IBD的症状,包括体重减轻、DAI评分升高以及食物和水摄入量减少。造模第2、4、6天腹腔注射FasL-DC-Lipo,结果显示经FasL-DC-Lipo治疗后兔子的体重减轻情况得到了显著改善(图5a-b),并且DAI评分在前5天内有所上升,但从第6天开始又有所下降(图5c)。此外,IBD组的进食和饮水量急剧减少,而FasL-DC-Lipo处理对其影响甚微(图5d-e)。HE染色显示,FasL-DC-Lipo保护了肠道免受炎症引起的损伤(图5f)。在兔子IBD模型中,小肠和结肠等肠道组织病变严重,与健康组相比,IBD兔子结肠中的IL-1β、IL-6和TNF-α的水平,而FasL-DC-Lipo组中的IL-10水平升高(图5g-k)。这些结果证实FasL-DC-Lipo能够在兔子IBD模型中减轻肠道炎症。

图5. FasL-DC-Lipo在DSS诱导的IBD兔子模型中的疗效
利用人类PBMC和BMDC来源的树突状细胞制备FasL-DC-Lipo
最后,作者对PBMC和BMDC来源的细胞-药物结合物进行了测试(图6a)。收集人类外周血,分离单核细胞,培养以生成成熟树突状细胞(moDCs),制备FasL-DC-Lipo,并通过荧光染色证实了moDC来源的FasL-DC-Lipo的成功制备(图6b-c)。同样,大约50%的BMDCs也与脂质体结合并表达FasL(图6d-e)。这些数据表明,人源moDCs和BMDC是制备FasL-DC-Lipo的可行来源。
为了探究这种转化潜力在人类身上的应用效果,作者从IBD患者身上采集了结肠炎组织,并获得了单细胞悬浮液,与FasL-DC-Lipo细胞进行共培养(图6f)。结果显示,利用moDC和BMDC制备的FasL-DC-Lipo能显著诱导T细胞凋亡(图6g-h)。FasL-DC-Lipo处理后,来自结肠炎组织的CD8 + T细胞和中性粒细胞显著减少(图6i-j)。与对照组相比,FasL-DC-Lipo组中IL-1β、IL-6和TNF-α的水平降低,而IL-10的水平升高(图6k-n)。这些结果表明,moDCs和BMDCs均适合用于制备FasL-DC-Lipo,且能够减轻炎症反应。

图6. 基于人类PBMCs和BMDCs的FasL-DC-Lipo的制备及表征
总结
综上,作者开发了一种基于DC的生物免疫调节剂,用于缓解IBD患者的肠道炎症。FasL的基因工程改造以及负载RvE-1的脂质体的化学工程改造易于实施,并对肠道T细胞和中性粒细胞表现出强大的免疫调节作用。研究结果提供了一种有效的针对肠道的免疫调节方案,或可用于IBD的治疗。

查看更多

查看更多

查看更多
联系我们
返回顶部